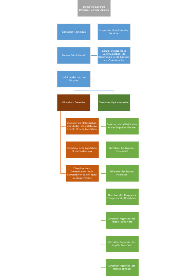
L’organisation de la Direction Générale des Impôts
Les attributions et l’organisation de la DGI sont définies par le décret 349-2019/PM du 09 septembre 2019 fixant les attributions du Ministère des Finances et l’organisation de l’administration centrale de son Département.
La DGI est composée de 3 structures rattachées au Directeur Général, 3 directions centrales et 7 Directions opérationnelles
